Ремонт блока питания

Тема в разделе "Технический", создана пользователем Volsan, 28.11.19.

  1. alexaudio60

    alexaudio60 Активный участник

    23.638
    3.015
    И удивить клиента стоимостью комплектующих...
     
  2. stash_84

    stash_84 Активный участник

    2.242
    62
    @alexaudio60, у вас дельное предложение, по существу.
     
  3. дядя Aleks

    дядя Aleks Активный участник

    811
    149
    Да я, вообще-то любитель. Просто радиолюбитель. Зачем мне профессиональный уровень, как и статус на форуме, где самые статусные это andrusha, козой трахнутые? Я не хочу с такими в одну компанию!
     
  4. andrusha

    andrusha Активный участник

    27.513
    5.240
    :facepalm::facepalm::facepalm:
     
  5. alexaudio60

    alexaudio60 Активный участник

    23.638
    3.015
    По существу.Лежит у меня навороченный автоусил. Шестиканальный.
    Так вот. Предварительная отбраковка показала бюджет 3.500.
    И?
     
  6. Dimez

    Dimez Активный участник

    1.374
    313
    И ты решил купив у топистарта сабж за пару соток удешевить ремонт усилка, так?
     
  7. alexaudio60

    alexaudio60 Активный участник

    23.638
    3.015
    @Dimez, Сколько тебе лет?И если ты такой ушлый, то каково ты тут теряешь время?
     
  8. Dimez

    Dimez Активный участник

    1.374
    313
    39, и в отличие от тебя я не ушлый. Ты прям электронный "Холодок", понтов дожуя, а как до дела доходит - то занят, то какие-то "ЦОС" выдумываешь...
     
  9. 027

    027 Активный участник

    8.930
    2.847
    Какой-то новый для меня жаргон. ООС, ПОС понимаю.
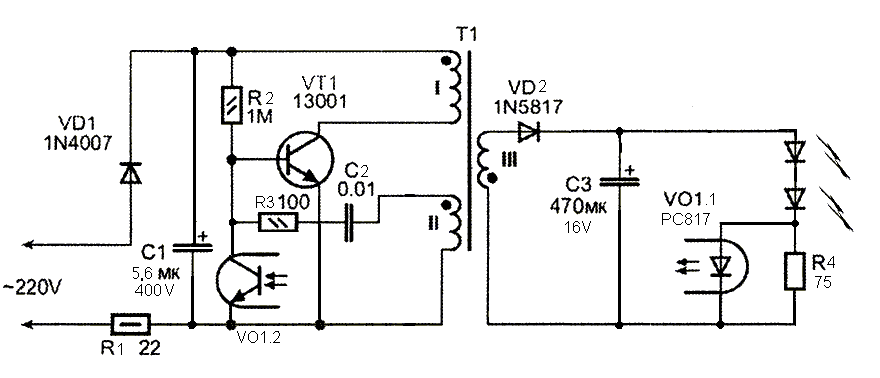
    Что-то мне подсказывает, это стабилизатор тока для светодиодов. Или специфическая хрень для питания электродвигателя (индуктивной нагрузки).
    Нет, дроссель огромный, явно силовой.

    Ты не поверишь, но классический полумостовой БП для компа с контроллером TL494 именно с самовозбуждением. А стабилизация осуществляется срывом открывающего импульса в базах силовых транзисторов.

    Питания чего именно?
    Ремонт того, что с новья не работало, ну его нах. Разве что из чистого мальчишеского любопытства.

    Проверить работу первички, пробежаться омметром по ключам и силовым диодам на предмет пробоя, дальше копать и вдумываться смысла нет. Давно уже нет, лет двадцать. Разве что оочень специфический и безумно дорогой БП.
     
    Последнее редактирование: 02.02.23
  10. дядя Aleks

    дядя Aleks Активный участник

    811
    149
    Допустим не с самовозбуждением, а с самозапитыванием, когда питание ТЛ-ки после запуска берётся от силового трансформатора, но в данном импульснике , скорее всего, стоит IR2153, потому как схема простейшая и не обременённая стабилизацией.

    Я это и имел в виду. Но провод обмотки на нём явно не для больших токов.
     
  11. 027

    027 Активный участник

    8.930
    2.847
    Это другое © :)

    Китай...
     
  12. дядя Aleks

    дядя Aleks Активный участник

    811
    149
    Для этого в 494 микросхеме есть целых два ключа, служащих как раз таки для прекращения подачи импульсов.
     
  13. 027

    027 Активный участник

    8.930
    2.847
    Это и есть срыв самовозбуждения автогенератора.
    Способ самопитания контроллера не имеет отношения к работе силовых цепей (принципа работы генератора).
     
  14. дядя Aleks

    дядя Aleks Активный участник

    811
    149
    В Китае другие физические законы? Про тонкие провода на дросселе я и писал изначально, хотя меня пытались убедить, что это трансформатор самовозбуждения.
     
  15. 027

    027 Активный участник

    8.930
    2.847
    Это не ко мне. Мелкий транс передает импульсы в базы транзисторов полумоста.
    Вы никогда не видели магнитолку на батарейках с надписью 50W?
     
  16. дядя Aleks

    дядя Aleks Активный участник

    811
    149
    Видимо, мы по-разному понимаем самовозбуждение. В моих понятиях самовозбуждение, это когда сигнал открытия-закрытия силовых транзисторов поступают от дополнительной обмотки силового трансформатора, а не от управляющей микросхемы.

    Да это и не вы были. Это был пост от alexaudio60
     
  17. 027

    027 Активный участник

    8.930
    2.847
    Генератор с самовозбуждением (он же автогенератор) — это который не требует пинка извне, только подачу питания. Микросхемы здесь вообще ни при чем.
     
  18. дядя Aleks

    дядя Aleks Активный участник

    811
    149
    Ну, без первоначального пинка ни один автогенератор не обходится. Но если управляющие импульсы идут извне, от управляющей микросхемы в частности, то это не никак автогенерация.
     
  19. 027

    027 Активный участник

    8.930
    2.847
    Есть два принципа стабилизации в преобразователях:
    1. автозапуск при подаче напряжения и срыв управляющего импульса контроллером (классический компьютерный БП)
    2. подача управляющего импульса от контроллера
    Что двухтактные, что однотактные, без разницы.
    Микросхема там или дискретная схема, не имеет значения.

    В импульсном автогенераторе первоначальный пинок обеспечивается банальным резистором, как правило. Возможны и более изощренные способы (без контроллера, даже простейшего).

    (Само)питание контроллера отдельная тема и отношения к силовым цепям не имеет.

    Я таки не знаю более простого способа обеспечить сдвиг напряжения 1/2 напряжения питания между ключами (полу)моста.

    Не, ну можно намотать обмотки ПОС на силовой транс, это один хрен, только будет ли это выгоднее в массовом производстве? Практика показывает, что нет, обычно ставят отдельный мелкий транс.
     
    Последнее редактирование: 02.02.23
  20. СЕРЫЙ

    СЕРЫЙ Активный участник

    3.286
    639
    1. В моём посте #18 о ремонте не было упоминания про БП, перечитай.
    2. Но давно уже, да, лет 20, через меня проходят только специфичные и недешевые БП.
     
  21. дядя Aleks

    дядя Aleks Активный участник

    811
    149
    Ну, не знаю. У меня автогенераторы запинываются только по схеме с динистором, сколько ни пытался макетировать более упрощеные схемы. Да и мягкое включение нагрузки к тому же такая схема обеспечивает.
     
  22. 027

    027 Активный участник

    8.930
    2.847
    Какой ужас. Как теперь с этим жить?..

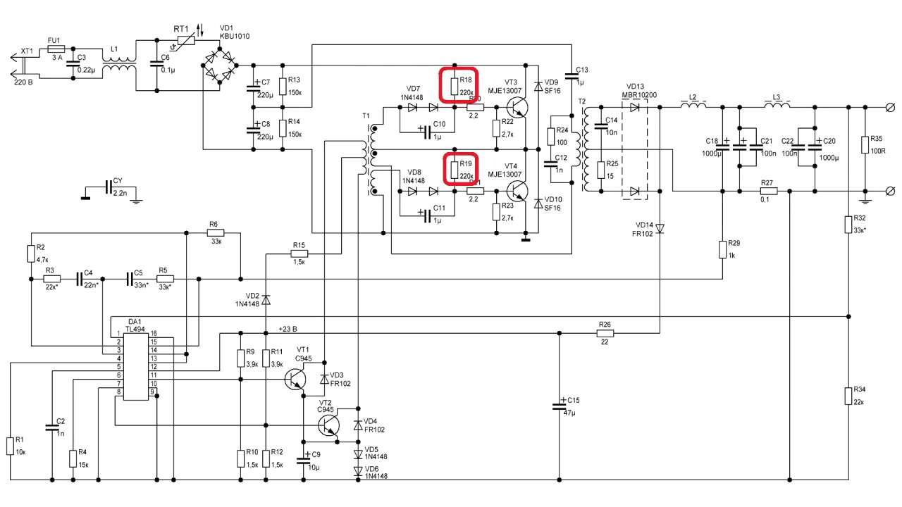
    Классическая схема БП с автогенератором и контроллером на TL494. Безо всяких динисторов.

    1607335805_potplayermini64-2020-12-07-13-01-14-680.jpg
     
    Последнее редактирование: 02.02.23
  23. дядя Aleks

    дядя Aleks Активный участник

    811
    149
    Ошибаетесь! Это схема импульсника с принудительным возбуждением от управляющей микрсхемы. Есть частичная привязка трансформатора тока и силового, служащая для облегчения запуска под нагрузкой, но она ничуть не для автогенерации. Заканчиваю сборку примерно такого блока и эту обмотку вообще исключил, потому как мешала управлению напряжением. Автогенератор предполагает положительную обратную связь, а на приведённой вами схеме таковая отсутствует.
    [​IMG]
    Это как-то так выглядит.
     
    Последнее редактирование: 02.02.23
  24. 027

    027 Активный участник

    8.930
    2.847
    Нет. Это классическая схема автогенератора с принудительным срывом такта от TL494.
    ПОС через Т1.
    Автозапуск (первичный пинок) через резисторы в базах ключей. Кто-то не поленился их выделить красным (надыбано в яндекс-картинках).
    Срыв такта происходит импульсом от TL494 через тот же Т1.
    Работа этой схемы неочевидна при поверхностном анализе.
    Кратко:
    После включения и заряда конденсатора сетевого фильтра, в базы обоих ключей подается маленький ток через R18 и R19.
    Из-за неизбежно сильного разброса параметров транзисторов, какой-то из них «пересилит» другой. Глубокая ПОС через Т1 приводит к лавинообразному отпиранию одного ключа и запиранию другого (первый такт). Потом идут сколько-то тактов уже запустившегося автогенератора, пока без вмешательства контроллера. Т.е. на предельной мощности.
    Когда конденсаторы вторичных выпрямителей «насосутся», будет достигнуто заданное напряжение, в работу вступает контроллер. Его задача подать импульс, срывающий такт (уменьшается время открытого состояния уже открытого в данный момент ключа). Тем самым осуществляется ШИМ-стабилизация напряжения по главному каналу (в древние времена +5V).
    А стабилизация по доп. каналам выполнялась за счет группового дросселя (на той схеме не показан, это референсная схема простого БП на TL494).

    И еще раз: эта странная схема была очень распространена в эпоху массового пришествия ПК. Я сам офигел, когда узнал, как она работает.

    P.S. Пока искал ее в интернетах, увидел множество схем БП ATX с внешним возбуждением. На совсем других контроллерах. Может быть, сейчас так все делают, не знаю. Но в те времена схема оказалась удачной и экономичной. Как по КПД, так и по экономии деталек. В те давние времена стоимость дискретных элементов и монтажа была сильно другой.

    P.P.S. Если мне не изменяет ЕМНИП, работа этой схемы была разобрана в «Искусстве схемотехники», Хоровиц, Хилл. Не знаю, как в другой библии, от Титце и Шенка.
     
    Последнее редактирование: 06.02.23
  25. The Chief

    The Chief Активный участник

    12.476
    1.174
    Для шестиканального сколько-нибудь приличного автоусилителя? Смех.
     
  26. дядя Aleks

    дядя Aleks Активный участник

    811
    149
    Вы не дочитали автора статьи до конца. А в конце статьи автор пишет, что данная положительная связь служит для первоначального возбуждения блока, а как только появляется напряжение питания микросхемы, она берёт управление на себя. Так что это вовсе не схема с автогенерацией.
    Как я уже писал: эта линия положительной связи мне, при макетировании блока питания - самоделки только вредила и не давала регулировать напряжение. Потому отключил и схема заработала, как надо. Так что это схемное извращение вовсе не обязательно. Да, и как вы правильно заметили, подобные блоки были на заре становления ПК и сегодня такие схемные решения уже не применяются
     
    Последнее редактирование: 07.02.23
  27. Ту277

    Ту277 Активный участник

    6.376
    948
    Удивительное рядом и оно не запрещено разрешено.
    :crazy2: :crazy2: :crazy2:
     
  28. Ту277

    Ту277 Активный участник

    6.376
    948
    @Volsan, удалось что с БП сделать? @Pashtet, посмотрел по-беглому?
     
  29. Pashtet

    Pashtet Активный участник

    38.798
    5.629
    Завтра завезут. Гляну в обед :)
     
    Ту277 нравится это.
  30. Pashtet

    Pashtet Активный участник

    38.798
    5.629
    Пока прощваниваю цепочки по порядку.
    Но уже видно, что блок БУ восстановленный.
    Китаец восстанавливал дорожки и есть потемнение на плате под новыми элементами.

    Транзисторные ключи, тоже меняли. Вообще, похоже, меняли половину деталей в инверторной части БП .
    Так же, один из ключей ведет себя подозрительно, похоже пробит Затвор-Исток, по сути, КЗ (но что бы сказать точно, надо снимать, может что-то иное на плате коротит). Еще нет питания на ШИМ контроллере (надо посмотреть, обычно идет через диод и резистор + кондер для стабилизации.

    upload_2023-2-9_12-47-53.png

    Общая схема включения шим.
    Но вот вместо выпрямляющего диода на питании ШИМ , китайцы используют NPN транзистор 2N2222.
    База которого, через 10 Ом сидит на выходе ШИМа...
    Чет, китайцы, намудрили...

    В общем, какая-то обратная связь, которая не дает открыться транзистору. И не дает питание ШИМ.
    Как следствие, и нет питания на выходе.

    Дальше без распайки и проверки уже не обойтись. Возможно и с ШИМ контроллером что-то не так (хотя, пробития нет) и с этим транзистором по питанию... А может и что-то еще хитрее, надо схему рисовать.
    В общем, на скорую руку, тут не сделаешь :)
     

    Вложения: